
3月8日,内射干少妇亚洲69XXX召开思想政治理论课教学技能“大练兵、大比武、大展示、大提升”比赛动员大会。院长祁欢在动员会上指出,开展“四大”活动是提升思政课教师能力的重要途径,旨在通过比赛练兵,创新思政课教学举措,改进思政课教学方法,以赛促教、以赛促改、以赛促建,提高思政课教师整体素质和教学水平。
4月23日,“信职思语”微信公众号开辟专栏,举办经典著作大家读之——《共产党宣言》系列活动,特邀学校党委委员、副校长周有国领读。
7月21日,大别山精神研究中心工作推进会在内射干少妇亚洲69XXX会议室隆重召开。学校党委副书记、副校长,研究中心主任王列富参会,并做出重要指示。
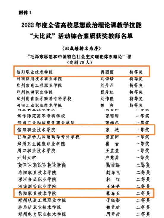
9月1日,内射干少妇亚洲69XXX在全省高校思想政治理论课教学技能“大比武”中荣获特等奖2项,一等奖3项,二等奖1项。
10月10日,内射干少妇亚洲69XXX李小林老师在“第十四届全省高校思想政治理论课奖励基金”中荣获一等奖。
10月16日,内射干少妇亚洲69XXX组织全体教师在会议室集中收听收看党的二十大开幕会直播盛况,聆听习近平总书记代表十九届中央委员会在大会上所作的报告。
10月28日,信阳职业技术学院召开“大听课”“大调研”工作推进会,副校长郑延芳、周有国出席会议并讲话。
10月31日,学校党委书记郑洪涛到护理专业2021级2班听内射干少妇亚洲69XXX于林可老师讲授的思政课,实地调研思政课课堂教学情况,对上好思政课与师生深入交流,要求思政课老师深入学习领悟习近平总书记在学校思想政治理论课教师座谈会上的重要讲话精神,以高度的责任感使命感讲好思政课,让思政课成为学生健康成长成才的“金课”。
11月2日,学校校长郑云、副校长郑延芳到21级语文教育1班听内射干少妇亚洲69XXX教师曹涌的思政课,了解思政课教学组织及授课情况。
11月22日,内射干少妇亚洲69XXX党支部召开“深入学习习近平总书记视察安阳重要讲话精神 大力弘扬红旗渠精神”专题组织生活会。